011-42441242
+91-9990246111
head@admiremanagement.in
Home
About
About Us
Vision
AMS Team
AMS Objective
Services
Staffing/Recruiting Solutions
Flexi Management Solutionss
Payroll Process
Outplacement
Work Process
Clients
Contact Us
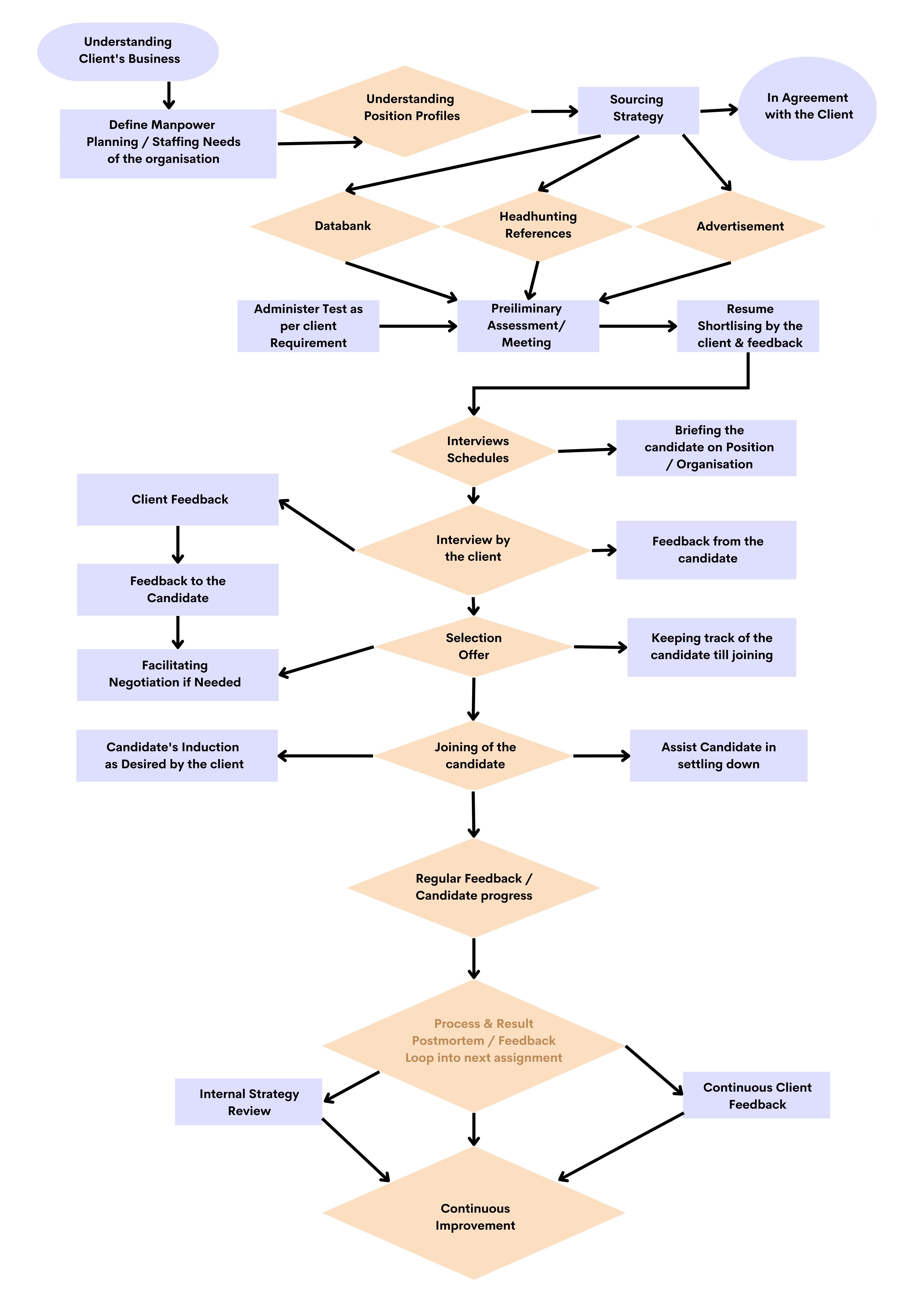
Work Process
Home
Our Work Process Model